关于我们
章程
主要领导
组织机构
对外投资
基金会大事记
党建之窗
公益活动
“育才图书室”工程
        项目介绍
        捐赠掠影
        领导关怀及名家题辞
        捐赠学校
        心声
“21世纪文学之星”丛书
        “21世纪文学之星”丛书简介
        21世纪文学之星丛书总目录(1994~2021)
        征稿与编审
        往期回顾
        表格与资料下载
茅盾新人奖
        茅盾新人奖简介
        第五届茅盾新人奖/子奖项
        历届获奖名单
        表格与资料下载
        往期回顾
王蒙青年文学发展专项基金
        项目介绍
        媒体报道
基层文学扶持公益项目
        基层文学扶持公益项目简介
        “文学之乡”命名和管理办法
        地区名录
        表格与资料下载
社区公益阅读计划
        项目介绍
        媒体报道
悦·阅读”青少年公益阅读推广计划
        项目介绍
        媒体报道
青少年文学素养计划
        项目介绍
        媒体报道
        活动图片
图书校园漂流活动
        项目介绍
        媒体报道
乘着诗歌的翅膀
        项目介绍
        媒体报道
“村暖花开”三村采风行
        媒体报道
        采风掠影
        项目介绍
新闻动态
信息公开
2025年度审计及工作报告
2024年度审计及工作报告
2023年度审计及工作报告
2022年度审计及工作报告
2021年度审计及工作报告
2020年度审计及工作报告
政策法规
国家的法律法规
基金会章程
基金会规章制度
本站导航
首页
关于我们
信息公开
政策法规
新闻动态
章程
主要领导
组织机构
对外投资
基金会大事记
2025年度审计及工作报告
2024年度审计及工作报告
2023年度审计及工作报告
2022年度审计及工作报告
2021年度审计及工作报告
2020年度审计及工作报告
2019年度审计及工作报告
2018年度审计及工作报告
2017年度审计及工作报告
国家的法律法规
基金会章程
基金会规章制度
党建之窗
公益活动
“育才图书室”工程
“21世纪文学之星”丛书
茅盾新人奖
王蒙青年文学发展专项基金
基层文学扶持公益项目
社区公益阅读计划
悦·阅读”青少年公益阅读推广计划
青少年文学素养计划
图书校园漂流活动
乘着诗歌的翅膀
“村暖花开”三村采风行
2025年度审计及工作报告
项目介绍
捐赠掠影
领导关怀及名家题辞
捐赠学校
心声
“21世纪文学之星”丛书简介
21世纪文学之星丛书总目录(1994~2021)
征稿与编审
往期回顾
表格与资料下载
茅盾新人奖简介
第五届茅盾新人奖/子奖项
历届获奖名单
往期回顾
表格与资料下载
项目介绍
媒体报道
基层文学扶持公益项目简介
“文学之乡”命名和管理办法
地区名录
表格与资料下载
项目介绍
媒体报道
项目介绍
媒体报道
项目介绍
媒体报道
活动图片
项目介绍
媒体报道
项目介绍
媒体报道
项目介绍
媒体报道
采风掠影
首页
>
信息公开
>
年度审计报告
>
2025年度审计及工作报告
信息公开
2025年度审计及工作报告
2024年度审计及工作报告
2023年度审计及工作报告
2022年度审计及工作报告
2021年度审计及工作报告
2020年度审计及工作报告
2019年度审计及工作报告
2018年度审计及工作报告
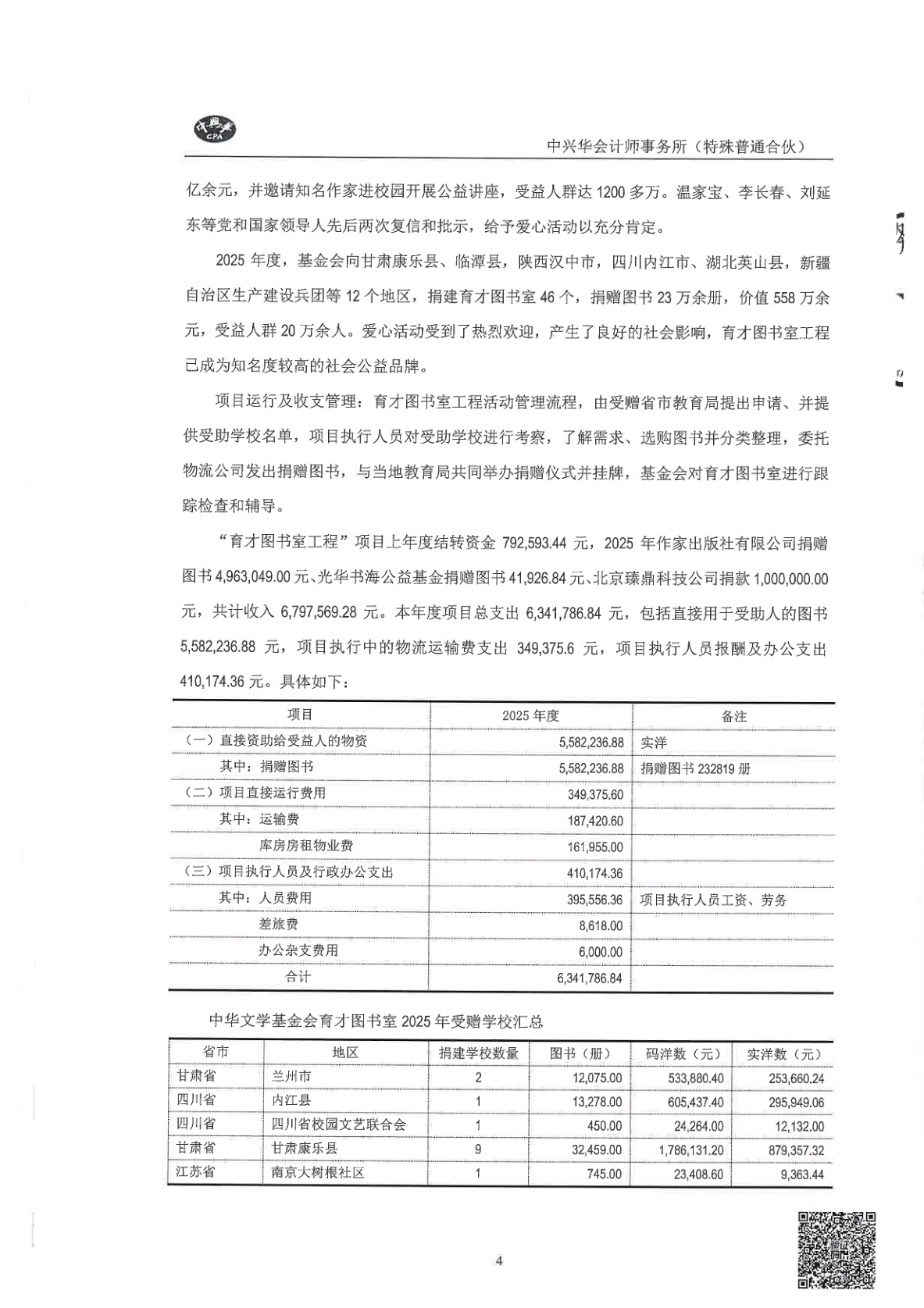
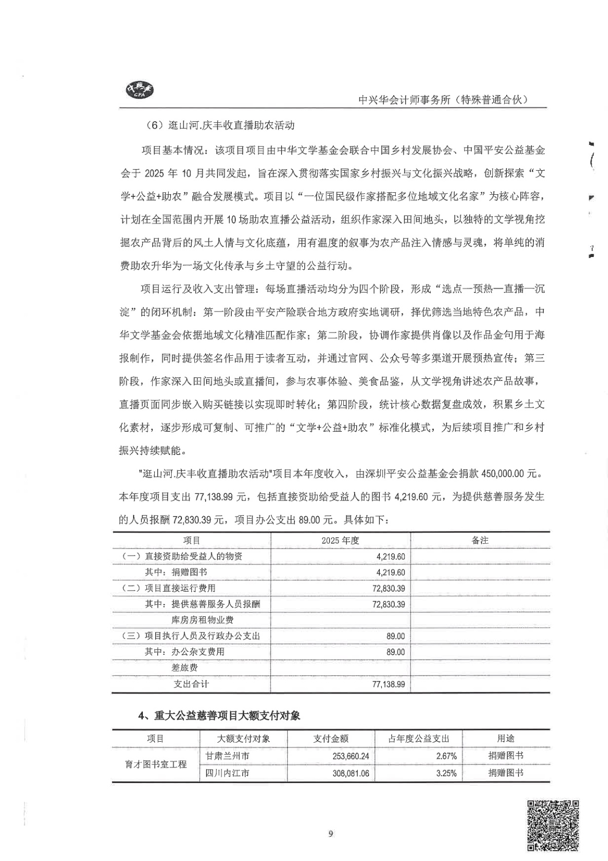
中华文学基金会2025年度专项信息审核报告(第00000813号)