为全面贯彻落实习近平总书记关于推动全民阅读、建设书香中国的重要指示精神,深入实施青少年学生读书行动,培育青少年文化自信与思辨能力,激发深度阅读兴趣,引导青少年以阅读滋养精神、以思考提升素养,中华文学基金会拟于寒假期间,在全国中小学校师生中,组织开展以“书香伴寒假・阅见新成长”为主题的青少年优秀阅读实践成果征集活动。经专家遴选出的优秀作品将汇编成册,并在基金会官方网站展示传播。具体安排如下:
一、活动组织
由中华文学基金会主办,并组织专家成立组委会具体承办。
二、活动内容
本次活动将由组委会依照不同年级学生的阅读能力水平,分别制作活动指导手册统一配发,指导学生完成书目阅读以及读后实践等系列任务,引领学生实现从“浅层阅读”到“深度思考”再到“创新实践”的进阶提升,具体内容如下:
(一)一年级学生按照指导手册提示,参加“亲子阅享集五福,童谣童话韵悠悠”主题活动,阅读《读读童谣和儿歌》《我 有友情要出租》两本书,完成家庭绕口令PK赛、童谣儿歌小画家、拜年小使者、交友小能手、亲子温馨时刻等实践任务,晒出阅读收获。
(二)二年级学生按照指导手册提示,参加“读儿童故事,快乐过新年”主题活动,阅读《神笔马良》《一起长大的玩具》两本书,完成神笔贺新年、新年服务券、玩具喜乐秀、红包藏祝福等实践任务,晒出阅读收获。
(三)三年级学生按照指导手册提示,参加“寓言王国漫游记,寻找智慧小宝藏”主题活动,阅读《中国古代寓言故事》《伊索寓言》两本书,完成寓言藏宝箱、寓言对比站、寓言手工坊等实践任务,进行荣誉认证。
(四)四年级学生按照指导手册提示,参加“奇妙科学探秘之旅”主题活动,阅读《灰尘的旅行》《人类起源的演化过程》两本书,完成科学能量补给站、科学奥秘收集站、梦想启航指导站等实践任务,进行荣誉认证。
(五)五年级学生按照指导手册提示,参加“潜入名著时空,侦破英雄谜案”主题活动,阅读《西游记》《水浒传》两本书,完成时空修复能量站、身份迷雾探寻站、英雄荣誉认证站、行动模式侦破站等实践任务,进行荣誉认证。
(六)六年级学生按照指导手册提示,参加“阅读冒险故事,点燃寒假生活”主题活动,阅读《鲁滨逊漂流记》《汤姆·索亚历险记》两本书,完成冒险装备大挑选、“弹幕”吐槽卡、人物矩阵、角色盲盒等实践任务,进行荣誉认证。
三、活动流程
(一)成果征集(2025年12月25日至2026年2月28日)
1.报名申领(即日起至2026年1月15日)
有意参与的区域或学校,请填写《活动报名表》(附件1),发送至活动组邮箱ReadBridge@163.com,申领实践手册。
2.征集作品(2026年1月至2月)
各单位自主组织师生参与活动,征集作品。
3.成果推荐(截至3月15日)
以区域或学校为单位,按参与学生人数5%的比例推荐优秀实践成果。需完成:
(1)将实践作品进行拍照或扫描。
(2)按年级分类打包作品图片或扫描件。
(3)填写《作品推荐表》(附件2),注明推荐比例。
(4)将作品压缩包与附件2一并发送至活动组邮箱ReadBridge@163.com。
(二)遴选宣传(2026年4月至7月)
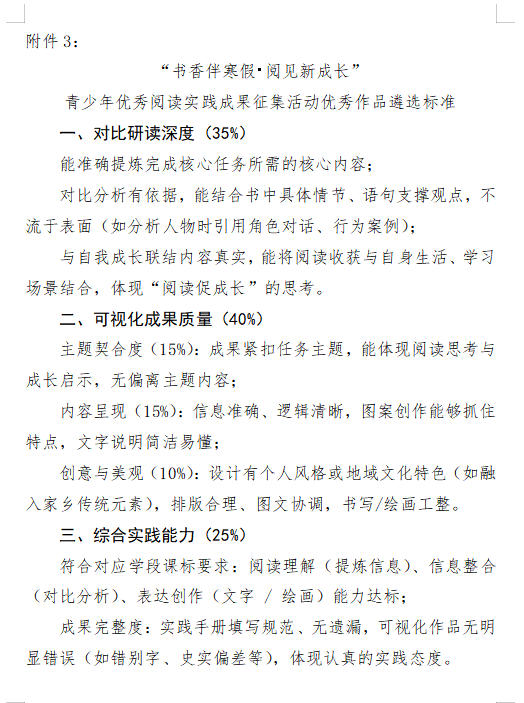
组委会将联合专家团队,依据《活动评价标准》(附件3)对推荐作品进行遴选。优秀作品将在基金会官方网站公示,并计划在2026年暑期汇编成册,向各地教育部门及学校推广。
四、鼓励推广
(一)学生与教师:
向优秀作品的学生授予 “阅读之星” 荣誉证书,作品入选成果集。
向优秀作品的指导教师授予 “阅读领航者”荣誉证书,指导作品入选成果集。
(二)优秀组织单位:
向符合以下条件的单位,颁发 “优秀组织单位” 荣誉证书,并将相关经验案例推荐至教育行业媒体刊发推广。
1.积极组织全校阅读实践活动,师生参与覆盖率≥80%。
2.校园书香氛围浓厚,具备分享交流书香校园建设经验意愿。
五、其他
(一)本活动属公益性质,不收取任何费用。
(二)所有申报材料(作品、经验总结等)均须为原创,如涉及侵权,责任自负。
(三)联系方式
公示网站:http://www.chinalf.net.cn/
联系邮箱:ReadBridge@163.com
联系电话:13381159969(张老师)
附件:
1.“书香伴寒假・阅见新成长” 青少年优秀阅读实践成果征集活动报名表
2.“书香伴寒假・阅见新成长” 青少年优秀阅读实践成果征集活动作品推荐表
3.“书香伴寒假・阅见新成长” 青少年优秀阅读实践成果征集活动优秀作品遴选标准
中华文学基金会
2025年12月25日



一审:张 诺
二审:程 胜
三审:安亚斌

